Group mailbox

A group mailbox is a special-purpose mailbox that is very similar to a distribution mailbox, but designed to contain a list of checked-in guest room mailboxes rather than standard (employee) mailboxes.

Like the distribution mailbox, a group mailbox has a single associated distribution (or group) list and all incoming messages will be distributed to all members of the group. However, the group mailbox differs in the following ways:

  • When a mailbox is checked out, it is removed from the list
  • Messages received remain in the group mailbox until explicitly deleted
  • Messages still in the mailbox are delivered at the time of check in or when a new member is added (as long as it is checked in)
  • A wakeup call can be scheduled for the group and it will be replicated for all checked in members

Because the group mailbox was designed primarily to hold a list of checked-in guest room mailboxes, you cannot add or remove mailboxes using the telephony interface, but only as part of a check in or out command from the PMS (if supported) or via InnDesk or Mailbox Administration.

The group mailbox subscriber menu also provides an option for sending a message to the group members directly from the subscriber menu. And because messages received are held for delivery to any members subsequently added to the group, the interface also allows you to review and delete any messages that do not need to be kept for future group members.

One of the key differences between a distribution mailbox and a group mailbox is the fact that group mailboxes keep copies of messages received so that they can be sent to any new members added to the group list. However, there may be cases where the messages are no longer relevant and you don't want them sent to newly added members. The group mailbox subscriber menu allows you to review all messages sent and to delete those that are no longer needed, as shown in the flowchart below.

Deleting a message from the group mailbox will not delete it from any member mailbox that has already received a copy of the message. It will only prevent the message from being sent to any new members added to the group in the future.

The actions available while the message is playing differ somewhat from those available after the playback is completed. This is because there are certain actions (such as those for changing the volume level) that are only relevant during playback.

Option DTMF Description
Delete message 1 Moves the message to the deleted queue, where it will remain for a limited period of time before being permanently erased (default is 24 hours).
Skip message 3 Skips to the next message, leaving the current message in the queue.
Rewind 4 Rewinds message playback by several seconds (default is 30 seconds).
Pause 5 Pauses message playback for a few seconds (default is 5 seconds).
Fast forward 6 Fast forwards message playback by a few seconds (default is 5 seconds).
Volume +, Volume - 7, * Increases or decreases the volume.
Speed +, Speed - 8, 0 Increases or decreases the playback speed.
Skip to end of message # Halts message playback so that the after-playback menu becomes available.

Once the message has finished playing, the options that are only relevant during playback are no longer available. Instead, additional options for what to do with the message itself become available.

Option DTMF Description
Delete message 1 Moves the message to the deleted queue, where it will remain for a limited period of time before being permanently erased (default is 24 hours).
Skip message 3 Skips to the next message, leaving the current message in the queue.
Replay message 4 Replays the current message from the beginning.
Message information 8 Plays a detailed history of where the message came from and when it arrived. For messages from outside callers, the caller ID may be played if it is available, otherwise the system will just say that it was from an outside caller.

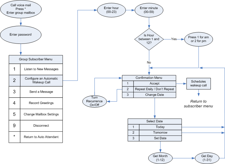
Depending on configuration, group mailboxes may allow you to schedule automatic wakeup calls for all members of the group using the subscriber menu in the group mailbox. The flowchart below provides an overview of this process.

You can only schedule wakeup calls using this option; you cannot review or cancel wakeup calls from the group mailbox because the wakeup calls are not for the group mailbox itself but rather for each individual guest mailbox that is a member of the group. Also, only members of the group at the time you create the wakeup call will have a wakeup call scheduled for them; unlike messages, wakeup calls will not be automatically propagated to new members as they are added.

The send message option for group mailboxes will only allow you to send a message to the group list; consequently, it will not ask for the destination.

The flowchart below provides an overview of how sending a message from the subscriber menu works.

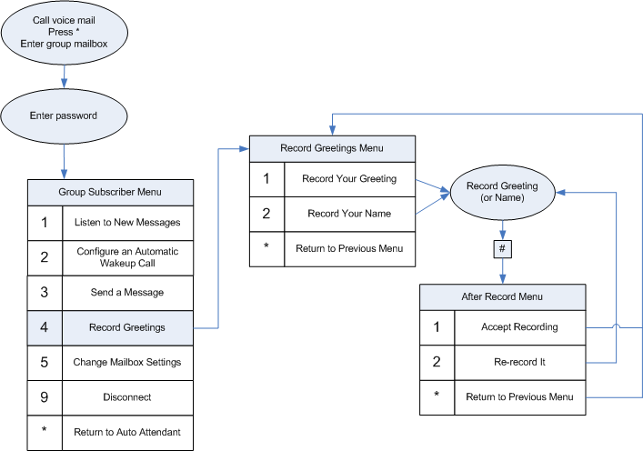
The flowchart below provides an overview of how to record (or re-record) the name and personal greeting for a group mailbox.

This greeting will be played when you call into the mailbox to leave a message that will be sent to the members of the associated group list. To record it, follow these steps:

  1. Press 1 to record the greeting.
  2. As prompted, record after the tone. Press # when you are finished.
  3. Press 1 to accept the recording -or-
    Press 2 to delete and re-record it -or-
    Press * to discard the recording and return to the previous menu.

The name recording is used primarily for the spell-by-name directory. To record it, follow these steps:

  1. Press 2 to record your name.
  2. As prompted, record after the tone. Press # when you are finished.
  3. Press 1 to accept the recording -or-
    Press 2 to delete and re-record it -or-
    Press * to discard the recording and return to the previous menu.

The flowchart below shows how to change the password for a group mailbox.

To change your password:

  1. Press 4 to change your password.
  2. Enter the new password and press #.
  3. Re-enter the new password and press #.
  4. If you entered the same password both times and if it is valid, then it will be changed immediately to the new password.
Passwords cannot begin with 0, and must contain at least 1 digit (however, the exact minimum length depends on the class of service).
  • Last modified: 2023/01/07 11:45
  • by 127.0.0.1