System mailbox

The system mailbox is a special-purpose mailbox designed to either present relatively static information to the caller (such as office hours or directions) or as an aid in routing the caller to the right information or extension (or mailbox) based on what the caller is looking for, or both.

A system mailbox:

  • Cannot receive messages
  • Cannot send messages
  • May or may not have an associated extension number

Consequently, a system mailbox is not really suitable for use as subscriber mailbox. It is little more than a container for a greeting and a single-digit-action (SDA) menu.

The auto attendant mailbox (typically, mailbox 991) is a good example of a typical system mailbox. At a minimum, the attendant mailbox will have a call blocking greeting and an associated SDA menu that routes callers to other places (such as the operator) or to other system features (such as a company directory). It may also have an associated scheduled event template that determines how the mailbox behaves during a specific time period, such as during office hours versus after hours; for example, it may play a different greeting and use a different SDA menu.

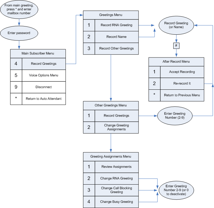
This flowchart provides an overview of how to record (or re-record) the name and personal greeting(s) for a system mailbox.

This option allows you to re-record your ring-no-answer (RNA) greeting, the greeting you recorded as part of the new user tutorial, which is played when your phone rings but you do not answer it. For ease of use, system mailboxes default to using this greeting in all situations: RNA, busy and DND (Do Not Disturb). That way you don't have to worry about multiple greetings unless you want them.

To record the RNA greeting (from the subscriber main menu):

  1. Press 4 to record greetings.
  2. Press 1 to record the RNA greeting.
  3. System plays the current recording.
  4. Press 1 to accept the recording (and return to the greetings menu) -or-
    Press 2 to re-record it.
  5. At the tone, record your greeting. When finished, press #.
  6. Repeat from step 3 until you accept the recording.

This option allows you to record your name for the spell-by-name directory. If you do not have a name recording, your mailbox will not appear in the directory.

To record the your name (from the subscriber main menu):

  1. Press 4 to record greetings.
  2. Press 2 to record your name.
  3. System plays the current recording.
  4. Press 1 to accept the recording (and return to the greetings menu) -or-
    Press 2 to re-record it.
  5. As the tone, record your name. When finished, press #.
  6. Repeat from step 3 until you accept the recording.

The 7.00 provides all system subscriber mailboxes with eight greetings, numbered 2 through 9 (greeting 1 is reserved for the name recording). By default, greeting 2 is used for the RNA greeting (when you go through the new user tutorial). The options presented in this menu allow you to re-record any of the eight greetings and to assign any of them to one of three possible uses: RNA, busy or call blocking (DND).

The RNA greeting is the one that is used most frequently, as many switches offer multiple line appearances (so that a busy condition never really occurs, even if the subscriber is on the phone). For most cases, then, it is far easier to just use the RNA greeting and not bother with recording multiple greetings. Nevertheless, the option is there for those who need the flexibility.

Record mailbox greetings

To record a specific greeting number (from the subscriber main menu):

  1. Press 4 to record greetings.
  2. Press 3 to record the other greetings.
  3. Press 1 to record greetings.
  4. Enter the greeting number, from 2 to 9. Or press * to exit back to the Other Greetings menu.
  5. System plays the current recording.
  6. Press 1 to accept the recording (and return to step 4) -or-
    Press 2 to re-record it.
  7. As the tone, record your greeting. When finished, press #.
  8. Repeat from step 5 until you accept the recording.

Change greeting assignments

The Greetings Assignments menu always you to review or change which greeting numbers are assigned to the RNA, busy and call blocking (DND) greetings.

Review greeting assignments

From the subscriber main menu:

  1. Press 4 to record greetings.
  2. Press 3 to record the other greetings.
  3. Press 2 to change greeting assignments.
  4. Press 1 to review assignments.
Change RNA/Busy/Call blocking greeting

From the subscriber main menu:

  1. Press 4 to record greetings.
  2. Press 3 to record the other greetings.
  3. Press 2 to change greeting assignments.
  4. Press 2 to change the RNA greeting -or-
    Press 3 to change the call blocking greeting -or-
    Press 4 to change the busy greeting.
  5. Enter the greeting number, from 2 to 9, you wish to assign. Or enter 0 to deactivate the selected greeting.

The flowchart below provides an overview of how to configure additional subscriber settings. For system mailboxes, the only mailbox options are to change the password and to re-enable the tutorial.

You may use this option to change the password for the mailbox.

From the main subscriber menu:

  1. Press 5 to change mailbox settings.
  2. Press 4 to change the password.
  3. Enter the new password and press #. Password cannot be 0 and must be at least 1 digit (actual minimum length depends on the class of service).
  4. Re-enter the same password and press #.
  5. If the password is valid, it will be changed immediately.

You may use this option to re-enable the new user tutorial. The next time you log in, you will be led through the new user tutorial again.

Enabling this option will delete all greetings from the mailbox, including the name recording.
  • Last modified: 2023/01/07 11:45
  • by 127.0.0.1