Call process
There are two parts to the wakeup call process: the outdialing process and the performance of the wakeup itself when the guest answers the call. We'll consider each in turn.
Outdial Process
The flowchart below outlines the basic outdialing process, showing the process flow both when call progress is used and when it is not.
Which process is used depends on the configuration of the outdial settings on the Wakeup Calls tab for the class of service (COS) template. In most cases you will be using call progress, as it allows the system to detect busy and no-answer (RNA) conditions. As shown, a call that is not answered (whether due to RNA, busy or no dial tone) will be rescheduled to try again in accordance with the settings in the Wakeup Call notification template. If no more retries are allowed, then the wakeup call is marked as failed.
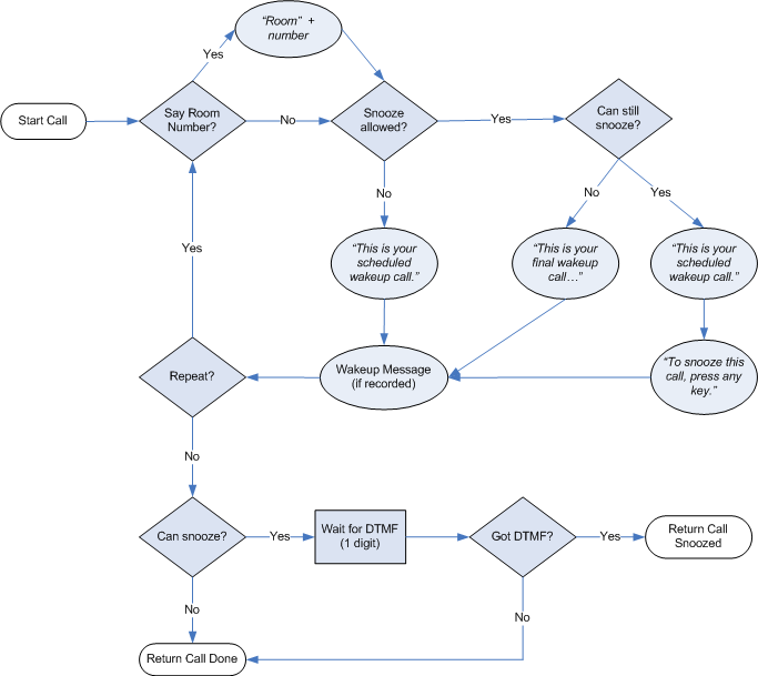
Interactive Voice Response Process
Once the call has been answered by the guest, the wakeup itself is performed. The flowchart below outlines the possible scenarios of what prompts will be played (and whether it will wait for DTMF), depending on the COS configuration. Whether the call returns 'Done' or 'Snoozed', the system will disconnect the call at the end.
As shown in the flowchart above, the following scenarios are possible. All scenarios can include the wakeup message at the end, if it is recorded (there is no default recording). Also, in all scenarios, the entire set of prompts may be repeated multiple times if the COS template is configured to do so.
| Scenario | Prompts played |
|---|---|
| Standard | This is your scheduled wakeup call. |
| Snooze enabled | This is your scheduled wakeup call. To snooze this call, press any key. |
| Snooze enabled; final call | This is your final wakeup call. You have reached the maximum number of snoozes allowed. |
| Standard, with room number | Room <number>, this is your scheduled wakeup call. |
| Snooze enabled, with room number | Room <number>, this is your scheduled wakeup call. To snooze this call, press any key. |
| Snooze enabled; final call, with room number | Room <number>, this is your final wakeup call. You have reached the maximum number of snoozes allowed. |
| Standard, with scheduled time | This is your scheduled wakeup call, for <hh:mm am/pm>. |
| Snooze enabled, with scheduled time | This is your scheduled wakeup call, for <hh:mm am/pm>. To snooze this call, press any key. |
| Snooze enabled; final call, with scheduled time (not voiced in this case) | This is your final wakeup call. You have reached the maximum number of snoozes allowed. |
| Standard, with room number and scheduled time | Room <number>, this is your scheduled wakeup call, for <hh:mm am/pm>. |
| Snooze enabled, with room number and scheduled time | Room <number>, this is your scheduled wakeup call, for <hh:mm am/pm>. To snooze this call, press any key. |
| Snooze enabled; final call, with room number and scheduled time (not voiced) | Room <number>, this is your final wakeup call. You have reached the maximum number of snoozes allowed. |
Failed Calls
In the 7.00, a wakeup call is deemed to have failed if all call attempts have been exhausted without any of them ever having been answered by the guest. It does not matter why. Even if it fails because the guest was on the phone when the system attempted to call it is still considered a failure.
While all call results are logged to the mailbox's wakeup activity log, the handling of failed wakeup calls may entail some extra processing, depending on the configuration of the guest mailboxes. By default, all guest mailboxes are created with a predefined notification template assigned that will generate a verbal notification to the operator whenever a wakeup call fails.
When the Failed Wakeup notification template is triggered, the system will call the operator (as defined in the settings for the tenant assigned to the guest mailbox) using the same outdial settings in the class of service (COS) template as are used to make the wakeup call itself. When the operator answers the phone, the system will state:
A scheduled wakeup call was not answered by the guest in room <number>.
This message may be repeated if the COS template is configured to do so. Depending on configuration, it may require the operator to press a key (any key) to confirm receipt of the message. Then, again depending on configuration, the system will either hang up (the default action) or it will transfer the operator to the guest's extension to attempt a live wakeup call.