Guest mailbox

The guest mailbox is designed as a simplified user mailbox intended for the hospitality market; guest mailboxes are typically associated with a guest room extension, whereas employees would typically be assigned a standard mailbox.

Like a standard mailbox, guest mailboxes can usually receive messages and offer both a new and saved message queue. The user (guest) can log into the mailbox to retrieve messages and can listen to, save and delete them.

Unlike standard mailboxes, guest mailboxes:

  • Do not allow sending messages to other mailboxes
  • Do not provide personal distribution lists or archive folders
  • Do not allow message undeletion
  • Deny access to the automated attendant
  • Do allow the subscriber to schedule a wakeup call (if the COS permits it)

The basic guest mailbox also disallows changing the password or recording a personal greeting, although those two features can be enabled in the class of service (and in fact, the manufacturer provides an extended stay class of service that has those options enabled).

All messages for a guest mailbox arrive in the new message queue.

When you log in and select the option to listen to new messages, the system will play the first message for you and allow you to save it, delete it, skip over it or replay it.

The flowchart below provides a simplified overview of the message review options; note that the options available while a message is playing differ from those available after the message has finished playing.

The actions available while the message is playing differ somewhat from those available after the playback is completed. This is because there are certain actions (such as those for changing the volume level) that are only relevant during playback.

Option DTMF Description
Delete message 1 Moves the message to the deleted queue.
Save message 2 Moves the message to the saved queue.
Skip message 3 Skips to the next message, leaving the current message in the queue.
Rewind 4 Rewinds message playback by several seconds (default is 30 seconds).
Pause 5 Pauses message playback for a few seconds (default is 5 seconds).
Fast forward 6 Fast forwards message playback by a few seconds (default is 5 seconds).
Volume +, Volume - 7, * Increases or decreases the volume.
Speed +, Speed - 8, 0 Increases or decreases the playback speed.
Skip to end of message # Halts message playback so that the after-playback menu becomes available.

Once the message has finished playing, the options that are only relevant during playback are no longer available. Instead, additional options for what to do with the message itself become available.

Option DTMF Description
Delete message 1 Moves the message to the deleted queue.
Save message 2 Moves the message to the saved queue.
Skip message 3 Skips to the next message, leaving the current message in the queue.
Replay message 4 Replays the current message from the beginning.
Message information 8 Plays a detailed history of where the message came from and when it arrived. For messages from outside callers, the caller ID may be played if it is available, otherwise the system will just say that it was from an outside caller.

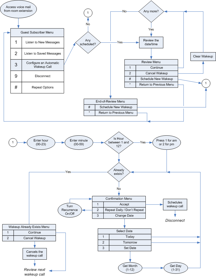
Depending on configuration, guest mailboxes may allow the occupant to schedule automatic wakeup calls for her- or himself using the subscriber menu in the mailbox. The flowchart below provides an overview of how to review, schedule and/or cancel wakeup calls.

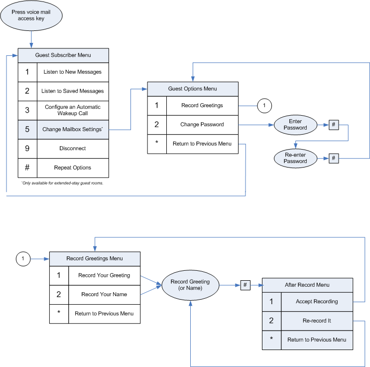
Extended stay guest mailboxes allow you to record a personal greeting that will play when a caller is directed to your mailbox to leave message, and also allow you to change your password.

The flowchart below provides an overview of how to use these features.

This menu allows the guest to record a personal greeting for the mailbox which will be played to callers when they are directed to the mailbox to leave a message.

By default, the system will play a standard, pre-recorded greeting but if the guest uses this option to record a personal greeting, that greeting will be played instead. The guest can also record his or her name. For guest rooms, name recordings may be used as an aid to hotel staff. It is not necessary to record a name; the option is provided as a convenience only.

From the Guest Options menu:

  1. Press 1 to record greetings.
  2. Press 1 to record the greeting or press 2 to record the name.
  3. As prompted, record after the tone. When finished, press #.
  4. Press 1 to accept the recording -or-
    Press 2 to re-record it -or-
    Press * to discard the recording and return to the previous menu.
Typically, you do not need to enter a password when accessing voice mail from your room telephone, but do need to use a password if accessing voice mail from another phone.

From the Guest Options menu:

  1. Press 2 to change the password.
  2. As prompted, enter the new password and press #.
  3. Re-enter the new password and press #.
  4. If you entered password the same password both times and if it is a valid password, it will be changed immediately.
Passwords cannot begin with 0, and must contain at least 1 digit (however, the exact minimum length depends on the class of service).
  • Last modified: 2023/08/02 21:19
  • by 127.0.0.1